Organograma da Direção-Geral
Organograma da Direção-Geral 2025 (png) - (pdf)
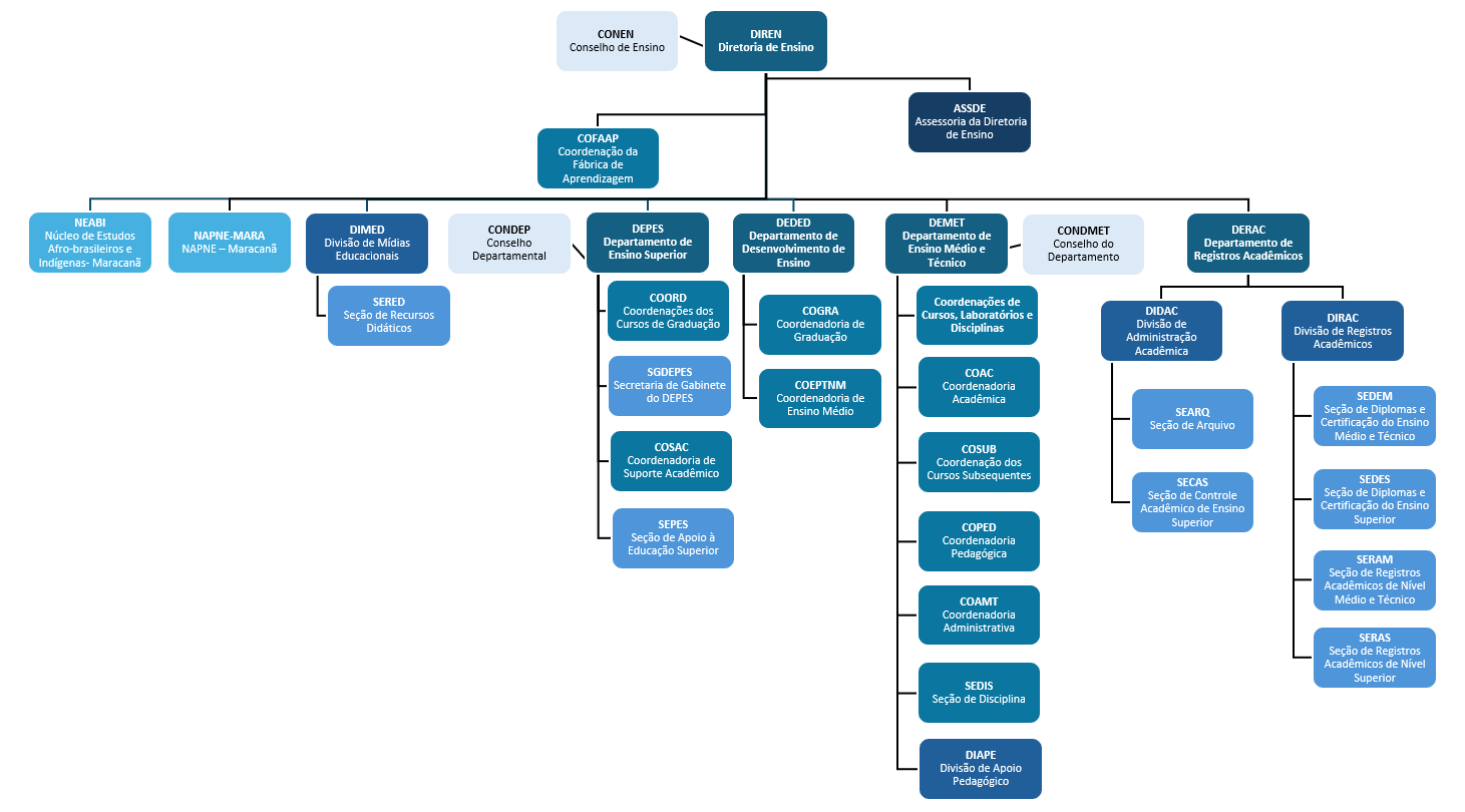
Organograma por Diretoria Sistêmica
-
Diretoria de Ensino 2025 (png) - (pdf)
-
Diretoria de Extensão 2025 (png) - (pdf)
-
Diretoria de Pesquisa e Pós-Graduação 2025 (png) - (pdf)
-
Diretoria de Gestão Estratégica 2025 (png) - (pdf)
-
Diretoria de Administração e Planejamento 2025 (png) - (pdf)
Organograma sistema multicampi
Organograma da sistema multicampi (png) - (pdf)
Versões anteriores

Organograma da Direção-Geral
Organograma da Direção-Geral 2023 (png) - (pdf)
Organograma por Diretoria Sistêmica
-
Diretoria de Ensino 2022 (png) - (pdf)
-
Diretoria de Extensão 2021 (png) - (pdf)
-
Diretoria de Pesquisa e Pós-Graduação 2023 (png) - (pdf)
-
Diretoria de Gestão Estratégica 2025 (png) - (pdf)
-
Diretoria de Administração e Planejamento 2023 (png) - (pdf)
Redes Sociais